和记AG
首页
>
政务公开
>
信息公开目录
>
部门信息公开目录
>
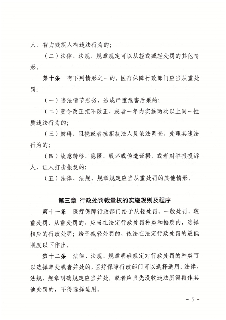
区医保局
>
政策文件
>
政务文件
关于转发《湖南省医疗保障基金使用监督管理行政处罚裁量基准适用办法》的通知
发布日期:
2025-05-14
来源:市医保
字体大小:
大
中
小
相关文档:
扫一扫在手机打开当前页
打印本页